首页
公务员
事业单位
报考咨询
考试资料
首页
新疆事业单位及其他招考
银行
公考资讯
点击切换频道
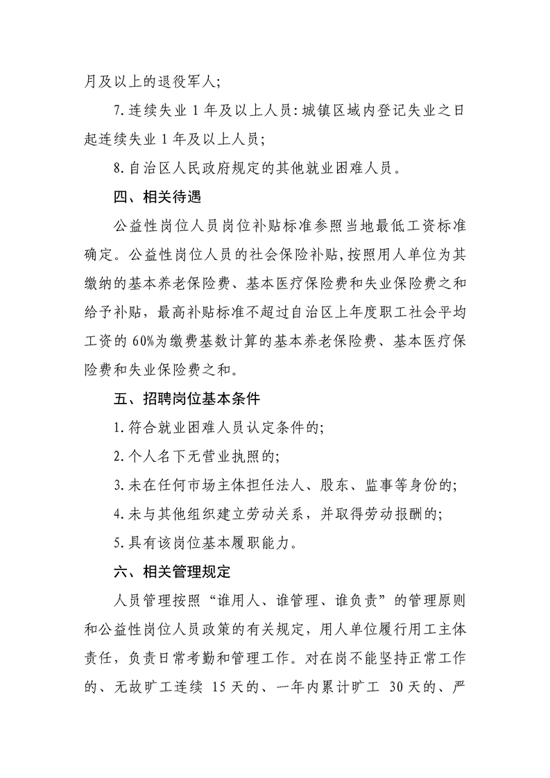
关于招聘公益性岗位的公告
2025-12-19
新疆公务员考试网
关于招聘公益性岗位的公告摘要
关于招聘公益性岗位的公告
已发布,
报名时间:官方未公布,请联系官方确认。
更多招考可以关注
“
新疆公务员资讯网
”
公众号,微信号:
xjgwyorg
,
新疆公务员考试网
小编现将其转通知如下:
更多新疆事业单位招聘公告获取
关于招聘公益性岗位的公告正文
关于招聘公益性岗位的公告
文章来源:https://www.xjkuitun.gov.cn/xjkuitun/tzgg/202512/5216f0d052504b85b2799ce64ee30aa5.shtml
新疆地区其他招聘相关资推荐阅读
★
新疆事业单位招聘相关资讯
☆
新疆教师招聘相关资讯
微信号xjgwyorg
扫码关注
微信公众号
我要在线咨询
有用(
0
)
无用(
0
)
分享
考试用书
直播课
关注微信
分享到
微信
QQ空间
新浪微博
腾讯微博
百度
取消分享
切换频道
最新
时政要闻
新疆公考考试
新疆事业单位及其他招考
申论资料
行测资料
专业科目考试
面试资料
新疆公务员面试试题
重要政策
新疆公务员申论试题
新疆公务员行测试题
公务员考试指南
新疆公务员考试专题
在线咨询